MySQL Date and DST Conversion Error HOUR_OF_DAY: 0 -> 1 and How to Fix It
Error Occurred When Exporting User Data: HOUR_OF_DAY: 0 -> 1
- Exception in thread “main” java.lang.IllegalArgumentException: HOUR_OF_DAY: 0 -> 1 The full error message is as follows:
org.springframework.orm.jpa.JpaSystemException: could not execute query; nested exception is org.hibernate.exception.GenericJDBCException: could not execute query
at org.springframework.orm.jpa.vendor.HibernateJpaDialect.convertHibernateAccessException(HibernateJpaDialect.java:331)
at org.springframework.orm.jpa.vendor.HibernateJpaDialect.translateExceptionIfPossible(HibernateJpaDialect.java:233)
at org.springframework.orm.jpa.AbstractEntityManagerFactoryBean.translateExceptionIfPossible(AbstractEntityManagerFactoryBean.java:551)
at org.springframework.dao.support.ChainedPersistenceExceptionTranslator.translateExceptionIfPossible(ChainedPersistenceExceptionTranslator.java:61)
at org.springframework.dao.support.DataAccessUtils.translateIfNecessary(DataAccessUtils.java:242)
at org.springframework.dao.support.PersistenceExceptionTranslationInterceptor.invoke(PersistenceExceptionTranslationInterceptor.java:152)
at org.springframework.aop.framework.ReflectiveMethodInvocation.proceed(ReflectiveMethodInvocation.java:186)
at org.springframework.data.jpa.repository.support.CrudMethodMetadataPostProcessor$CrudMethodMetadataPopulatingMethodInterceptor.invoke(CrudMethodMetadataPostProcessor.java:145)
at org.springframework.aop.framework.ReflectiveMethodInvocation.proceed(ReflectiveMethodInvocation.java:186)
at org.springframework.aop.interceptor.ExposeInvocationInterceptor.invoke(ExposeInvocationInterceptor.java:97)
at org.springframework.aop.framework.ReflectiveMethodInvocation.proceed(ReflectiveMethodInvocation.java:186)
at org.springframework.aop.framework.JdkDynamicAopProxy.invoke(JdkDynamicAopProxy.java:215)
at com.sun.proxy.$Proxy153.findByRaceId(Unknown Source)
at me.ymq.olympicexport.manager.ExportPoolAllWsManager.exportPoolAll(ExportPoolAllWsManager.java:51)
at me.ymq.olympicexport.service.ExportPoolAllWsService.queryAll(ExportPoolAllWsService.java:20)
at me.ymq.olympiccontroller.controller.export.ExportPoolWsController.queryAll(ExportPoolWsController.java:30)
at me.ymq.olympiccontroller.controller.export.ExportPoolWsController$$FastClassBySpringCGLIB$$73900970.invoke(<generated>)
at org.springframework.cglib.proxy.MethodProxy.invoke(MethodProxy.java:218)
at org.springframework.aop.framework.CglibAopProxy$CglibMethodInvocation.invokeJoinpoint(CglibAopProxy.java:779)
at org.springframework.aop.framework.ReflectiveMethodInvocation.proceed(ReflectiveMethodInvocation.java:163)
at org.springframework.aop.framework.CglibAopProxy$CglibMethodInvocation.proceed(CglibAopProxy.java:750)
at com.alibaba.druid.support.spring.stat.DruidStatInterceptor.invoke(DruidStatInterceptor.java:73)
at org.springframework.aop.framework.ReflectiveMethodInvocation.proceed(ReflectiveMethodInvocation.java:186)
at org.springframework.aop.framework.CglibAopProxy$CglibMethodInvocation.proceed(CglibAopProxy.java:750)
at org.springframework.aop.framework.adapter.MethodBeforeAdviceInterceptor.invoke(MethodBeforeAdviceInterceptor.java:58)
at org.springframework.aop.framework.ReflectiveMethodInvocation.proceed(ReflectiveMethodInvocation.java:175)
at org.springframework.aop.framework.CglibAopProxy$CglibMethodInvocation.proceed(CglibAopProxy.java:750)
at org.springframework.aop.framework.adapter.MethodBeforeAdviceInterceptor.invoke(MethodBeforeAdviceInterceptor.java:58)
at org.springframework.aop.framework.ReflectiveMethodInvocation.proceed(ReflectiveMethodInvocation.java:175)
at org.springframework.aop.framework.CglibAopProxy$CglibMethodInvocation.proceed(CglibAopProxy.java:750)
at org.springframework.aop.aspectj.MethodInvocationProceedingJoinPoint.proceed(MethodInvocationProceedingJoinPoint.java:89)
at me.ymq.olympicaop.aop.framework.LogWsAop.printWsInputAndOutput(LogWsAop.java:38)
at java.base/jdk.internal.reflect.NativeMethodAccessorImpl.invoke0(Native Method)
at java.base/jdk.internal.reflect.NativeMethodAccessorImpl.invoke(NativeMethodAccessorImpl.java:62)
at java.base/jdk.internal.reflect.DelegatingMethodAccessorImpl.invoke(DelegatingMethodAccessorImpl.java:43)
at java.base/java.lang.reflect.Method.invoke(Method.java:564)
at org.springframework.aop.aspectj.AbstractAspectJAdvice.invokeAdviceMethodWithGivenArgs(AbstractAspectJAdvice.java:634)
at org.springframework.aop.aspectj.AbstractAspectJAdvice.invokeAdviceMethod(AbstractAspectJAdvice.java:624)
at org.springframework.aop.aspectj.AspectJAroundAdvice.invoke(AspectJAroundAdvice.java:72)
at org.springframework.aop.framework.ReflectiveMethodInvocation.proceed(ReflectiveMethodInvocation.java:175)
at org.springframework.aop.interceptor.ExposeInvocationInterceptor.invoke(ExposeInvocationInterceptor.java:97)
at org.springframework.aop.framework.ReflectiveMethodInvocation.proceed(ReflectiveMethodInvocation.java:186)
at org.springframework.aop.framework.CglibAopProxy$CglibMethodInvocation.proceed(CglibAopProxy.java:750)
at org.springframework.aop.interceptor.ExposeInvocationInterceptor.invoke(ExposeInvocationInterceptor.java:97)
at org.springframework.aop.framework.ReflectiveMethodInvocation.proceed(ReflectiveMethodInvocation.java:186)
at org.springframework.aop.framework.CglibAopProxy$CglibMethodInvocation.proceed(CglibAopProxy.java:750)
at org.springframework.aop.framework.CglibAopProxy$DynamicAdvisedInterceptor.intercept(CglibAopProxy.java:692)
at me.ymq.olympiccontroller.controller.export.ExportPoolWsController$$EnhancerBySpringCGLIB$$a921ec09.queryAll(<generated>)
at java.base/jdk.internal.reflect.NativeMethodAccessorImpl.invoke0(Native Method)
at java.base/jdk.internal.reflect.NativeMethodAccessorImpl.invoke(NativeMethodAccessorImpl.java:62)
at java.base/jdk.internal.reflect.DelegatingMethodAccessorImpl.invoke(DelegatingMethodAccessorImpl.java:43)
at java.base/java.lang.reflect.Method.invoke(Method.java:564)
at org.springframework.web.method.support.InvocableHandlerMethod.doInvoke(InvocableHandlerMethod.java:197)
at org.springframework.web.method.support.InvocableHandlerMethod.invokeForRequest(InvocableHandlerMethod.java:141)
at org.springframework.web.servlet.mvc.method.annotation.ServletInvocableHandlerMethod.invokeAndHandle(ServletInvocableHandlerMethod.java:106)
at org.springframework.web.servlet.mvc.method.annotation.RequestMappingHandlerAdapter.invokeHandlerMethod(RequestMappingHandlerAdapter.java:894)
at org.springframework.web.servlet.mvc.method.annotation.RequestMappingHandlerAdapter.handleInternal(RequestMappingHandlerAdapter.java:808)
at org.springframework.web.servlet.mvc.method.AbstractHandlerMethodAdapter.handle(AbstractHandlerMethodAdapter.java:87)
at org.springframework.web.servlet.DispatcherServlet.doDispatch(DispatcherServlet.java:1061)
at org.springframework.web.servlet.DispatcherServlet.doService(DispatcherServlet.java:961)
at org.springframework.web.servlet.FrameworkServlet.processRequest(FrameworkServlet.java:1006)
at org.springframework.web.servlet.FrameworkServlet.doPost(FrameworkServlet.java:909)
at javax.servlet.http.HttpServlet.service(HttpServlet.java:517)
at org.springframework.web.servlet.FrameworkServlet.service(FrameworkServlet.java:883)
at javax.servlet.http.HttpServlet.service(HttpServlet.java:584)
at io.undertow.servlet.handlers.ServletHandler.handleRequest(ServletHandler.java:74)
at org.springframework.web.filter.RequestContextFilter.doFilterInternal(RequestContextFilter.java:100)
at org.springframework.web.filter.OncePerRequestFilter.doFilter(OncePerRequestFilter.java:119)
at io.undertow.servlet.core.ManagedFilter.doFilter(ManagedFilter.java:61)
at io.undertow.servlet.handlers.FilterHandler$FilterChainImpl.doFilter(FilterHandler.java:129)
at org.springframework.web.filter.FormContentFilter.doFilterInternal(FormContentFilter.java:93)
at org.springframework.web.filter.OncePerRequestFilter.doFilter(OncePerRequestFilter.java:119)
at io.undertow.servlet.core.ManagedFilter.doFilter(ManagedFilter.java:61)
at io.undertow.servlet.handlers.FilterHandler$FilterChainImpl.doFilter(FilterHandler.java:131)
at org.springframework.boot.actuate.metrics.web.servlet.WebMvcMetricsFilter.doFilterInternal(WebMvcMetricsFilter.java:93)
at org.springframework.web.filter.OncePerRequestFilter.doFilter(OncePerRequestFilter.java:119)
at io.undertow.servlet.core.ManagedFilter.doFilter(ManagedFilter.java:61)
at io.undertow.servlet.handlers.FilterHandler$FilterChainImpl.doFilter(FilterHandler.java:131)
at org.springframework.web.filter.CharacterEncodingFilter.doFilterInternal(CharacterEncodingFilter.java:201)
at org.springframework.web.filter.OncePerRequestFilter.doFilter(OncePerRequestFilter.java:119)
at io.undertow.servlet.core.ManagedFilter.doFilter(ManagedFilter.java:61)
at io.undertow.servlet.handlers.FilterHandler$FilterChainImpl.doFilter(FilterHandler.java:131)
at io.undertow.servlet.handlers.FilterHandler.handleRequest(FilterHandler.java:84)
at io.undertow.servlet.handlers.security.ServletSecurityRoleHandler.handleRequest(ServletSecurityRoleHandler.java:62)
at io.undertow.servlet.handlers.ServletChain$1.handleRequest(ServletChain.java:68)
at io.undertow.servlet.handlers.ServletDispatchingHandler.handleRequest(ServletDispatchingHandler.java:36)
at io.undertow.servlet.handlers.RedirectDirHandler.handleRequest(RedirectDirHandler.java:68)
at io.undertow.servlet.handlers.security.SSLInformationAssociationHandler.handleRequest(SSLInformationAssociationHandler.java:117)
at io.undertow.servlet.handlers.security.ServletAuthenticationCallHandler.handleRequest(ServletAuthenticationCallHandler.java:57)
at io.undertow.server.handlers.PredicateHandler.handleRequest(PredicateHandler.java:43)
at io.undertow.security.handlers.AbstractConfidentialityHandler.handleRequest(AbstractConfidentialityHandler.java:46)
at io.undertow.servlet.handlers.security.ServletConfidentialityConstraintHandler.handleRequest(ServletConfidentialityConstraintHandler.java:64)
at io.undertow.security.handlers.AuthenticationMechanismsHandler.handleRequest(AuthenticationMechanismsHandler.java:60)
at io.undertow.servlet.handlers.security.CachedAuthenticatedSessionHandler.handleRequest(CachedAuthenticatedSessionHandler.java:77)
at io.undertow.security.handlers.AbstractSecurityContextAssociationHandler.handleRequest(AbstractSecurityContextAssociationHandler.java:43)
at io.undertow.server.handlers.PredicateHandler.handleRequest(PredicateHandler.java:43)
at io.undertow.servlet.handlers.SendErrorPageHandler.handleRequest(SendErrorPageHandler.java:52)
at io.undertow.server.handlers.PredicateHandler.handleRequest(PredicateHandler.java:43)
at io.undertow.servlet.handlers.ServletInitialHandler.dispatchRequest(ServletInitialHandler.java:249)
at io.undertow.servlet.handlers.ServletInitialHandler.access$000(ServletInitialHandler.java:78)
at io.undertow.servlet.handlers.ServletInitialHandler$1.handleRequest(ServletInitialHandler.java:99)
at io.undertow.server.Connectors.executeRootHandler(Connectors.java:387)
at io.undertow.server.HttpServerExchange$1.run(HttpServerExchange.java:841)
at org.jboss.threads.ContextClassLoaderSavingRunnable.run(ContextClassLoaderSavingRunnable.java:35)
at org.jboss.threads.EnhancedQueueExecutor.safeRun(EnhancedQueueExecutor.java:2019)
at org.jboss.threads.EnhancedQueueExecutor$ThreadBody.doRunTask(EnhancedQueueExecutor.java:1558)
at org.jboss.threads.EnhancedQueueExecutor$ThreadBody.run(EnhancedQueueExecutor.java:1449)
at java.base/java.lang.Thread.run(Thread.java:844)
Caused by: org.hibernate.exception.GenericJDBCException: could not execute query
at org.hibernate.exception.internal.StandardSQLExceptionConverter.convert(StandardSQLExceptionConverter.java:47)
at org.hibernate.engine.jdbc.spi.SqlExceptionHelper.convert(SqlExceptionHelper.java:113)
at org.hibernate.loader.Loader.doList(Loader.java:2852)
at org.hibernate.loader.Loader.doList(Loader.java:2831)
at org.hibernate.loader.Loader.listIgnoreQueryCache(Loader.java:2663)
at org.hibernate.loader.Loader.list(Loader.java:2658)
at org.hibernate.loader.hql.QueryLoader.list(QueryLoader.java:506)
at org.hibernate.hql.internal.ast.QueryTranslatorImpl.list(QueryTranslatorImpl.java:400)
at org.hibernate.engine.query.spi.HQLQueryPlan.performList(HQLQueryPlan.java:219)
at org.hibernate.internal.SessionImpl.list(SessionImpl.java:1414)
at org.hibernate.query.internal.AbstractProducedQuery.doList(AbstractProducedQuery.java:1625)
at org.hibernate.query.internal.AbstractProducedQuery.list(AbstractProducedQuery.java:1593)
at org.hibernate.query.Query.getResultList(Query.java:165)
at org.hibernate.query.criteria.internal.compile.CriteriaQueryTypeQueryAdapter.getResultList(CriteriaQueryTypeQueryAdapter.java:76)
at org.springframework.data.jpa.repository.query.JpaQueryExecution$CollectionExecution.doExecute(JpaQueryExecution.java:126)
at org.springframework.data.jpa.repository.query.JpaQueryExecution.execute(JpaQueryExecution.java:88)
at org.springframework.data.jpa.repository.query.AbstractJpaQuery.doExecute(AbstractJpaQuery.java:155)
at org.springframework.data.jpa.repository.query.AbstractJpaQuery.execute(AbstractJpaQuery.java:143)
at org.springframework.data.repository.core.support.RepositoryMethodInvoker.doInvoke(RepositoryMethodInvoker.java:137)
at org.springframework.data.repository.core.support.RepositoryMethodInvoker.invoke(RepositoryMethodInvoker.java:121)
at org.springframework.data.repository.core.support.QueryExecutorMethodInterceptor.doInvoke(QueryExecutorMethodInterceptor.java:152)
at org.springframework.data.repository.core.support.QueryExecutorMethodInterceptor.invoke(QueryExecutorMethodInterceptor.java:131)
at org.springframework.aop.framework.ReflectiveMethodInvocation.proceed(ReflectiveMethodInvocation.java:186)
at org.springframework.transaction.interceptor.TransactionInterceptor$1.proceedWithInvocation(TransactionInterceptor.java:123)
at org.springframework.transaction.interceptor.TransactionAspectSupport.invokeWithinTransaction(TransactionAspectSupport.java:388)
at org.springframework.transaction.interceptor.TransactionInterceptor.invoke(TransactionInterceptor.java:119)
at org.springframework.aop.framework.ReflectiveMethodInvocation.proceed(ReflectiveMethodInvocation.java:186)
at org.springframework.dao.support.PersistenceExceptionTranslationInterceptor.invoke(PersistenceExceptionTranslationInterceptor.java:137)
... 107 common frames omitted
Caused by: java.sql.SQLException: HOUR_OF_DAY: 0 -> 1
at com.mysql.cj.jdbc.exceptions.SQLError.createSQLException(SQLError.java:129)
at com.mysql.cj.jdbc.exceptions.SQLError.createSQLException(SQLError.java:97)
at com.mysql.cj.jdbc.exceptions.SQLError.createSQLException(SQLError.java:89)
at com.mysql.cj.jdbc.exceptions.SQLError.createSQLException(SQLError.java:63)
at com.mysql.cj.jdbc.exceptions.SQLError.createSQLException(SQLError.java:73)
at com.mysql.cj.jdbc.exceptions.SQLExceptionsMapping.translateException(SQLExceptionsMapping.java:85)
at com.mysql.cj.jdbc.result.ResultSetImpl.getTimestamp(ResultSetImpl.java:933)
at com.mysql.cj.jdbc.result.ResultSetImpl.getTimestamp(ResultSetImpl.java:971)
at com.alibaba.druid.filter.FilterChainImpl.resultSet_getTimestamp(FilterChainImpl.java:1258)
at com.alibaba.druid.filter.FilterAdapter.resultSet_getTimestamp(FilterAdapter.java:1829)
at com.alibaba.druid.filter.FilterChainImpl.resultSet_getTimestamp(FilterChainImpl.java:1254)
at com.alibaba.druid.filter.FilterAdapter.resultSet_getTimestamp(FilterAdapter.java:1829)
at com.alibaba.druid.filter.FilterChainImpl.resultSet_getTimestamp(FilterChainImpl.java:1254)
at com.alibaba.druid.proxy.jdbc.ResultSetProxyImpl.getTimestamp(ResultSetProxyImpl.java:740)
at com.alibaba.druid.pool.DruidPooledResultSet.getTimestamp(DruidPooledResultSet.java:365)
at org.hibernate.type.descriptor.sql.TimestampTypeDescriptor$2.doExtract(TimestampTypeDescriptor.java:84)
at org.hibernate.type.descriptor.sql.BasicExtractor.extract(BasicExtractor.java:47)
at org.hibernate.type.AbstractStandardBasicType.nullSafeGet(AbstractStandardBasicType.java:257)
at org.hibernate.type.AbstractStandardBasicType.nullSafeGet(AbstractStandardBasicType.java:253)
at org.hibernate.type.AbstractStandardBasicType.nullSafeGet(AbstractStandardBasicType.java:243)
at org.hibernate.type.AbstractStandardBasicType.hydrate(AbstractStandardBasicType.java:329)
at org.hibernate.persister.entity.AbstractEntityPersister.hydrate(AbstractEntityPersister.java:3130)
at org.hibernate.loader.Loader.loadFromResultSet(Loader.java:1869)
at org.hibernate.loader.Loader.hydrateEntityState(Loader.java:1797)
at org.hibernate.loader.Loader.instanceNotYetLoaded(Loader.java:1770)
at org.hibernate.loader.Loader.getRow(Loader.java:1622)
at org.hibernate.loader.Loader.getRowFromResultSet(Loader.java:740)
at org.hibernate.loader.Loader.getRowsFromResultSet(Loader.java:1039)
at org.hibernate.loader.Loader.processResultSet(Loader.java:990)
at org.hibernate.loader.Loader.doQuery(Loader.java:959)
at org.hibernate.loader.Loader.doQueryAndInitializeNonLazyCollections(Loader.java:349)
at org.hibernate.loader.Loader.doList(Loader.java:2849)
... 132 common frames omitted
Caused by: com.mysql.cj.exceptions.WrongArgumentException: HOUR_OF_DAY: 0 -> 1
at java.base/jdk.internal.reflect.NativeConstructorAccessorImpl.newInstance0(Native Method)
at java.base/jdk.internal.reflect.NativeConstructorAccessorImpl.newInstance(NativeConstructorAccessorImpl.java:62)
at java.base/jdk.internal.reflect.DelegatingConstructorAccessorImpl.newInstance(DelegatingConstructorAccessorImpl.java:45)
at java.base/java.lang.reflect.Constructor.newInstance(Constructor.java:488)
at com.mysql.cj.exceptions.ExceptionFactory.createException(ExceptionFactory.java:61)
at com.mysql.cj.exceptions.ExceptionFactory.createException(ExceptionFactory.java:105)
at com.mysql.cj.result.SqlTimestampValueFactory.localCreateFromDate(SqlTimestampValueFactory.java:102)
at com.mysql.cj.result.SqlTimestampValueFactory.localCreateFromDate(SqlTimestampValueFactory.java:51)
at com.mysql.cj.result.AbstractDateTimeValueFactory.createFromDate(AbstractDateTimeValueFactory.java:69)
at com.mysql.cj.protocol.a.MysqlTextValueDecoder.decodeDate(MysqlTextValueDecoder.java:77)
at com.mysql.cj.protocol.result.AbstractResultsetRow.decodeAndCreateReturnValue(AbstractResultsetRow.java:92)
at com.mysql.cj.protocol.result.AbstractResultsetRow.getValueFromBytes(AbstractResultsetRow.java:243)
at com.mysql.cj.protocol.a.result.ByteArrayRow.getValue(ByteArrayRow.java:91)
... 158 common frames omitted
Caused by: java.lang.IllegalArgumentException: HOUR_OF_DAY: 0 -> 1
at java.base/java.util.GregorianCalendar.computeTime(GregorianCalendar.java:2826)
at java.base/java.util.Calendar.updateTime(Calendar.java:3425)
at java.base/java.util.Calendar.getTimeInMillis(Calendar.java:1812)
at com.mysql.cj.result.SqlTimestampValueFactory.localCreateFromDate(SqlTimestampValueFactory.java:100)
... 164 common frames omitted
MySQL birthday field is a Date type. At first glance this looks fine, but the error occurs deeper in the MySQL driver.
import java.util.Calendar;
import java.util.Date;
public class Test {
public static void main(String[] args) {
Calendar cal=Calendar.getInstance();
cal.setLenient(false);
cal.set(1991,3,14,0,0,0);
System.out.println(cal.getTime());
}
}
Try running the test and it fails.
cal.setLenient(false); enables strict mode. Switching it to true makes the code pass.
Strict mode performs two checks:
The first check verifies that the time is between 0 and 24. Setting it to 25 will throw an error. The second check validates daylight saving time and other calendar rules for each time value.
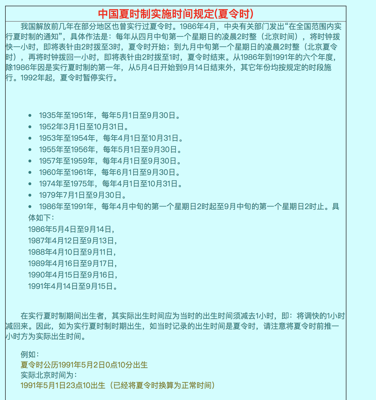
Below is the list of daylight saving time periods previously used in China:

- In other words, if a user’s birthday is
1986-05-04,1987-04-12,1988-04-10,1989-04-16,1990-04-15, or1989-04-14,MySQLwill throw an error because those dates do not have a valid00:00:00-_-
Solution
- Add
useLegacyDatetimeCode=falseandserverTimezone=Asia/Shanghaito the MySQL connection string. - Change the birthday type in code from
DatetoLocalDate, and replace theDateUtilhelper in thetoolkitpackage withLocalDateTimeUtil.
Official Documentation
https://dev.mysql.com/doc/connector-j/5.1/en/connector-j-reference-configuration-properties.html

Reference Articles
https://blog.csdn.net/u014510302/article/details/82999412 https://blog.csdn.net/weixin_39988476/article/details/113350287 http://www.voidcn.com/article/p-eqvuhiio-bsb.html